English 中文版 Русский язык

企业新闻

相关栏目: 企业新闻 | 行业资讯 | 通机月报 |

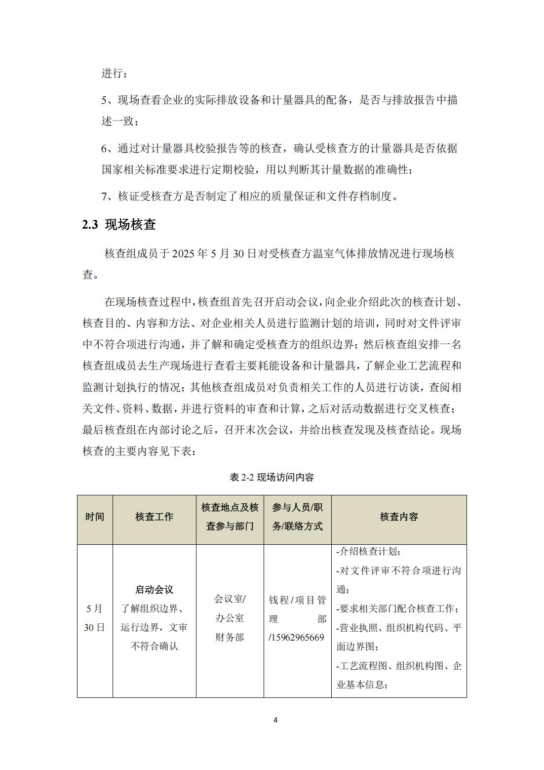
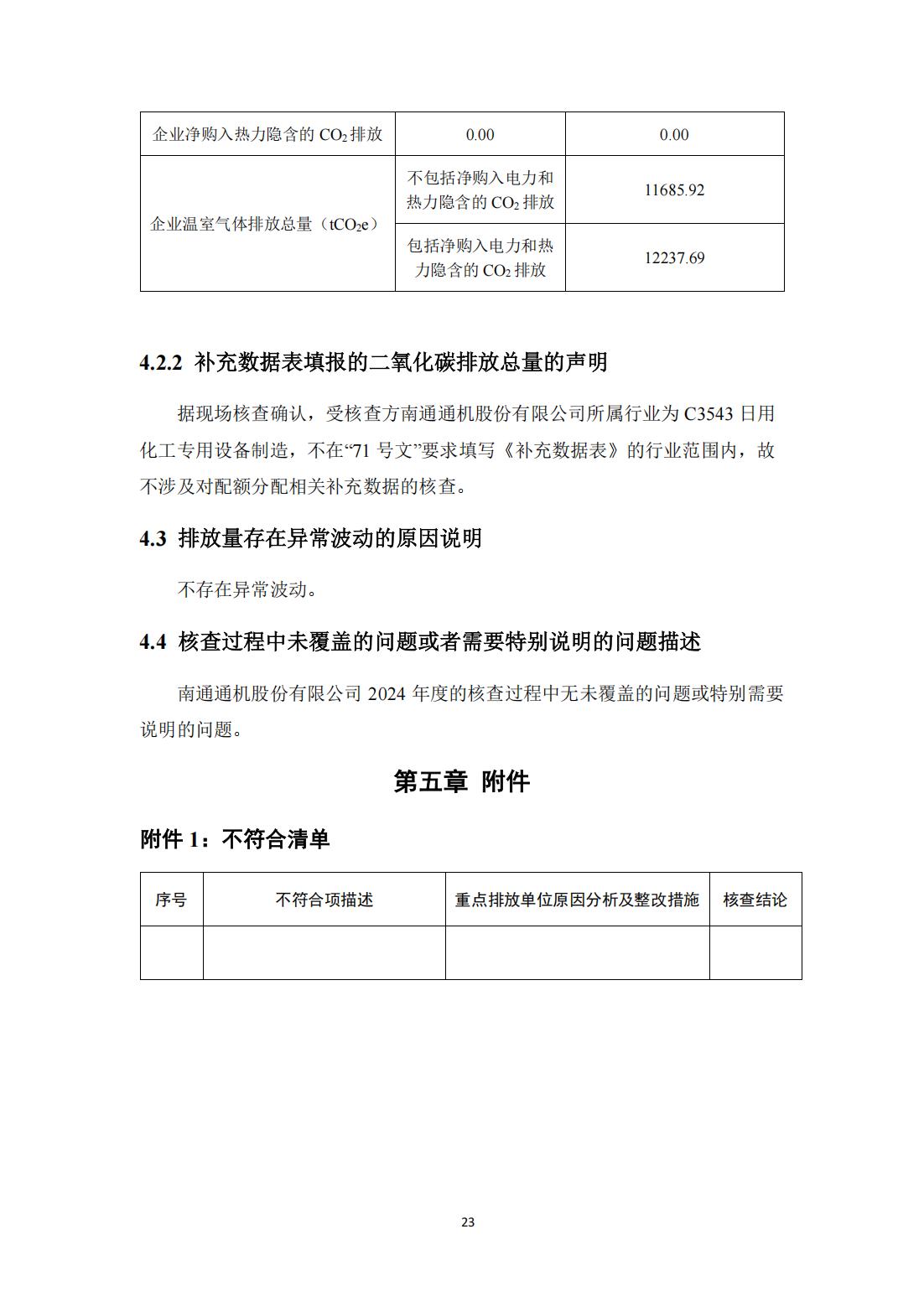
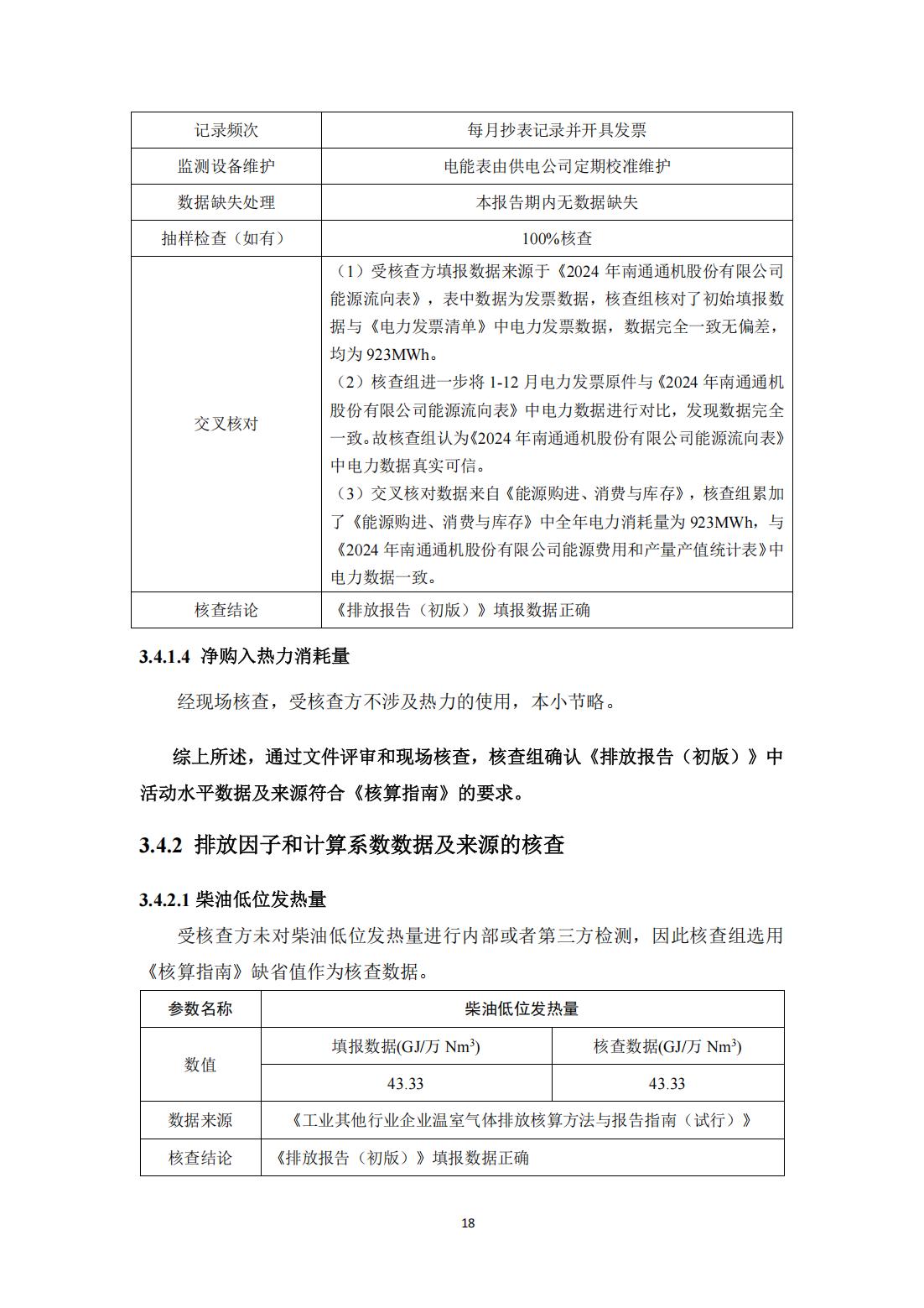
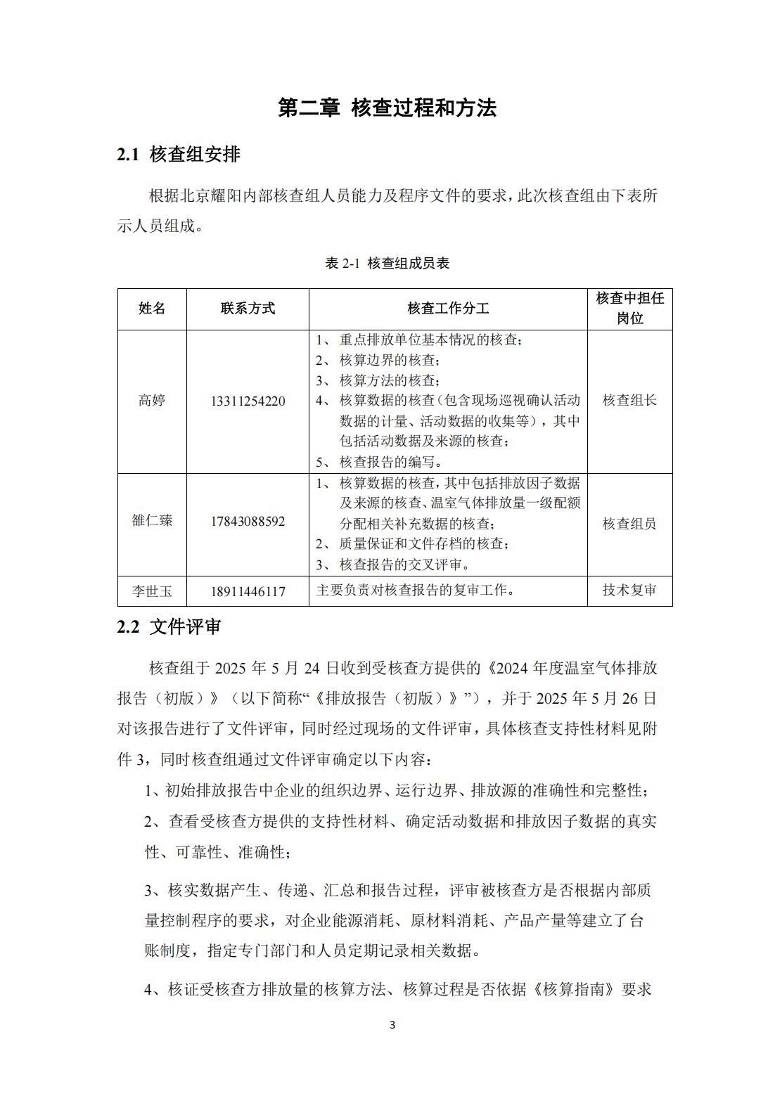
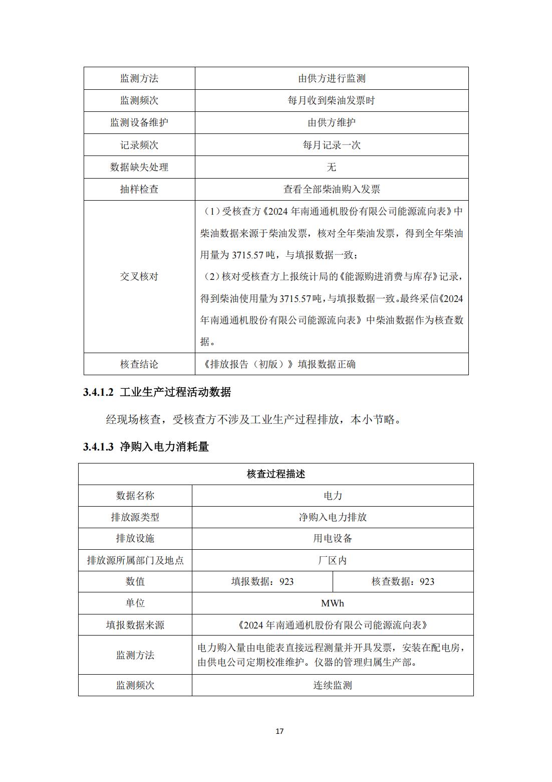
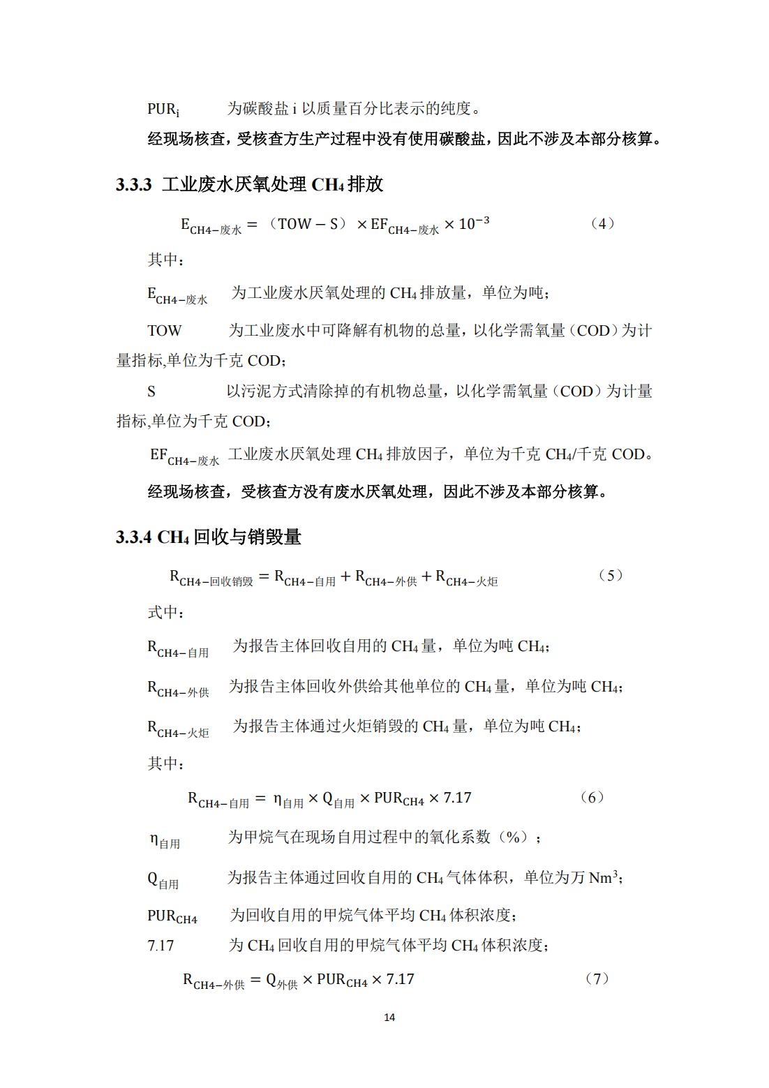
温室气体排放核查报告

  • 字号 + -
返回列表

图片关键词

图片关键词

图片关键词

图片关键词

图片关键词

图片关键词

图片关键词

图片关键词

图片关键词

图片关键词

图片关键词

图片关键词

图片关键词

图片关键词

图片关键词

图片关键词

图片关键词

图片关键词

图片关键词

图片关键词

图片关键词

图片关键词

图片关键词

图片关键词

图片关键词

图片关键词

图片关键词

图片关键词


推荐产品

首页
产品
新闻
联系